Task planning
Redesign of a complex scheduling system usedy large organizations to improve usability and
reduce cognitive load.
UX design
WCAG
User research
Context
Heroma is a comprehensive HR system used by large organizations. The task planning module allows
administrators to manage schedules, plan ahead, and handle vacancies.
While the system offers a high degree of flexibility, with over 300 configuration options, it was not being used as intended.
The problem
Despite its flexibility, users struggled to use the system effectively.
Users relied on workarounds
External tools like Excel
Lack of structure and guidance
Rather than enabling flexibility, the system introduced complexity.
My role
UX designer
Collaboration with Business analyst and stakeholders.
Process
Research
I conducted field research with two organizations, interviewing
12 users and collecting ~30 pages of data.
User testing
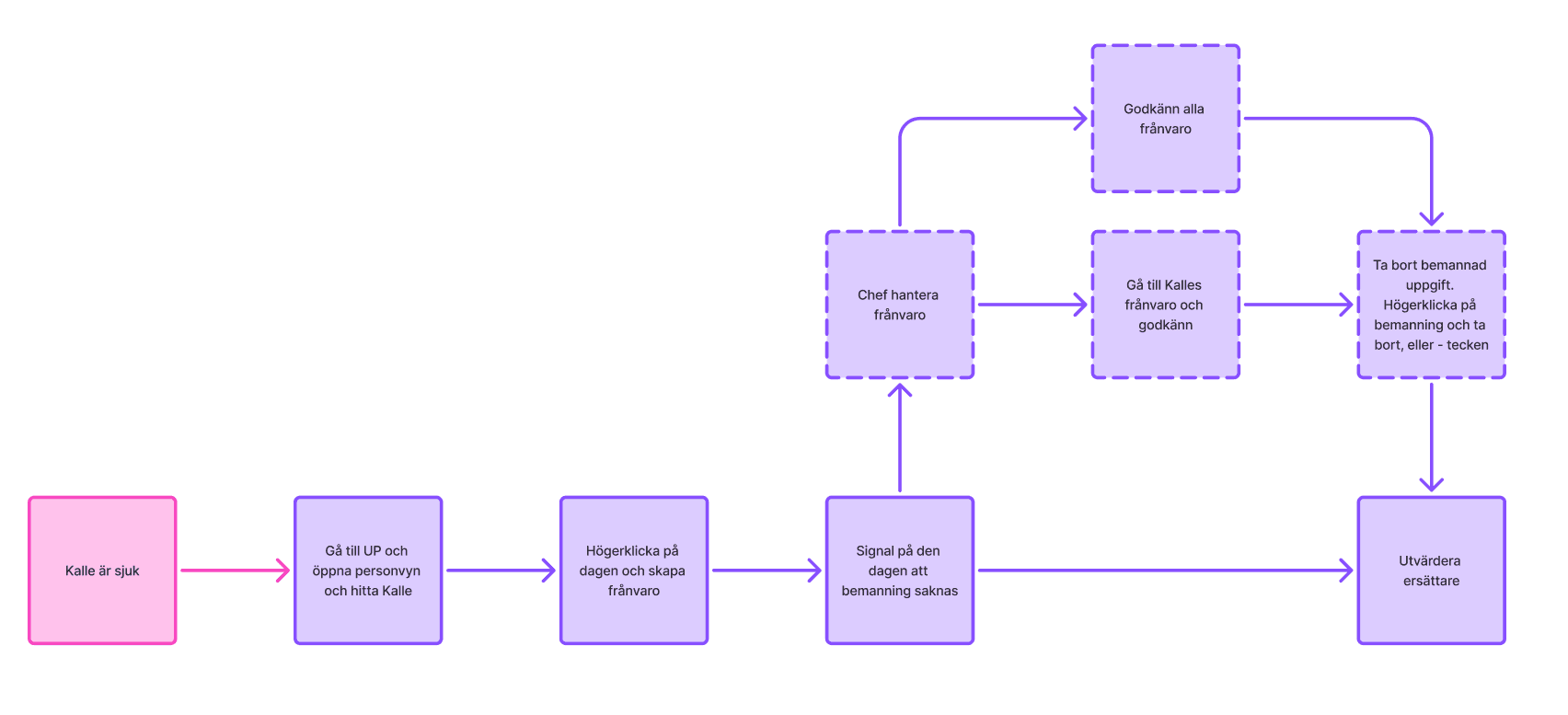
Defined key flows and validated them through task-based
usability testing.
Key insights
• Usage was inconsistent across users
• Users created their own workflows
• Existing features were hidden
• Lack of onboarding increased complexity
Problem framing
The core issue was not a lack of functionality, but complexity, poor visibility, and misalignment with user mental models.
The system required users to adapt to it, instead of supporting how they naturally work.
Solution

The redesign focused on simplify the experience while preserving flexibility.
Key principles:
Progressive disclosure
Role-based interfaces
Context-driven actions
Guided interactions
Outcome
• Reduced cognitive load
• Improved usability
• Less reliance on external tools
• More intuitive workflows
User testing confirmed improved task completion
and overall clarity.
Reflection
A key limitation in this project was the ability to validate
individual features directly with end users.
While I relied on insights from the Business Analyst to understand
usage and requirements, I was not able to independently verify how each feature was used in practice. This meant that some decisions were based on second-hand knowledge rather than direct user evidence.
Given more time, I would focus on more granular validation, testing specific functionalities in real user contexts to better understand what truly adds value and what can be simplified or removed.
This project reinforced an important principle in my approach:
complexity is rarely solved by adding more, but by clarifying, prioritizing, and guiding the user.
It also highlighted the importance of aligning system design with real user behavior, not assumptions or system logic.


